Projects
Web UI Test Automation for Refurbished Appliance Store (Katalon Studio)
I developed an automated Web UI testing suite using Katalon Studio for an e-commerce platform focused on refurbished appliances, ensuring reliability of user flows such as browsing, cart operations, and checkout.

Real Estate Agent Website
I designed and developed a modern website for a real estate agent, focusing on clean UI, fast navigation, and optimized property showcase.
View project
Computer Vision WCAG Compliance Analyzer (SaaS)
I developed a computer vision system to analyze mobile interfaces for WCAG compliance. I fine-tuned a pre-trained Google model on a custom-labeled dataset and deployed the solution as a SaaS platform to maintain proprietary control over the neural network.

API Performance Backend Testing for Email and Digital Signature Service (Locust)
I performed performance and load testing on backend APIs of an email and digital signature service using Locust. I integrated Jenkins to orchestrate distributed load testing across 5 nodes coordinated by a master node, and implemented automated pipelines to trigger tests based on predefined workflows.

Personal Portfolio (Sci-Fi Edition)
A full redesign of my personal portfolio built as an experimental sci-fi version, featuring a futuristic UI, animated transitions, and immersive visual style.
View project
Web UI Testing Automation for Appliance Store (Selenium)
I implemented automated UI testing using Selenium for an e-commerce platform selling appliances, validating core functionalities and ensuring cross-browser compatibility and regression stability.
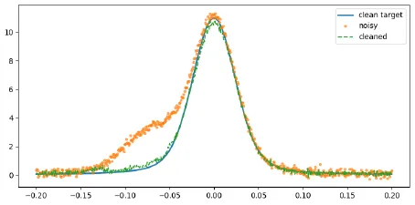
Neural Network for Spectroscopy Error Correction
I developed and trained a neural network model to correct experimental measurement errors in a spectroscopy machine, improving signal accuracy and reducing noise in data acquisition.

Reinforcement Learning for Automated Game Testing
I designed a reinforcement learning system to test a custom-built platformer game by intentionally introducing random bugs (e.g., broken colliders and unreachable platforms). The agent explored the environment to detect object penetrations and unreachable goals, automatically flagging issues and generating detailed reports.

PTC Creo and PTC Windchill Customization
I developed custom extensions and automations for PTC Creo and Windchill, improving engineering workflows, data management processes, and integration between CAD and PLM systems.

Platformer Game Development
I developed a custom platformer game as part of a team known as TeStudio Games. The project was used both as a standalone game and as a testing environment for reinforcement learning-based QA systems, including dynamic level design and controlled bug injection.

